Charles Elliott

User-Focused | Results-Driven

Charles Elliott

User-Focused | Results-Driven

Spectrum Brands logo

Spectracide Chatbot

Spectrum Brands is a global consumer products company that owns a diverse portfolio of trusted brands spanning home, garden, personal care, and pet care categories. Spectracide is a trusted consumer brand under Spectrum Brands, known for delivering fast-acting, easy-to-use lawn and garden solutions for homeowners who prefer to tackle pest and weed problems themselves. 

The Challenge

Many users arrive at the Spectracide site with a lawn or garden pest problem, but may be overwhelmed by product choices, unclear on which formulation to apply, or unsure about safety/usage instructions. Without immediate guidance, users may abandon the site or purchase the wrong product.

Solution: A chatbot that guides users through:

  • Identifying the pest or weed (via text/keywords)
  • Recommending the appropriate Spectracide product
  • Providing simplified usage instructions, safety tips, and FAQs
  • Offering store locator/product availability links or direct purchase options

Research & Insights

  • Users often know the symptom (“lots of crabgrass”, “ants in patio”) but not the product name.
  • They want reassurance: “Is this safe around pets?”, “How long until I can water again?”, “Can I use this on vegetable garden edges?”
  • The product landscape is broad (weed killers, insect killers, wasp & hornet sprays, etc) and users may get confused by labels or formulations.
  • Quick answers matter — many users may browse on mobile, while working outside, so the experience must be fast and accessible.
  • Adding a chatbot can differentiate the brand online by offering guided support and reducing friction in product selection and application.

Defining Scope & Functionality

Key functions:
  • Pest/weed symptom recognition: Ask the user what they’re seeing (e.g., “yellow patches in lawn”, “ants forming trail”, “wasp nest near eaves”).
  • Product recommendation: Based on the identified pest/weed and the user’s context (lawn, patio, garden bed, vegetable garden, pets around), suggest one or several Spectracide products.
  • Usage instructions & safety: Provide simplified steps (application, timing, safety around kids/pets, watering restrictions).
  • Purchase/store locator: Help user find where to buy (local store or online) or check availability.
  • FAQ and support: Common questions about mixing, coverage area, seasonal timing, etc.
  • Escalation: If the question is complex (“I’m dealing with termites/invasive species”), the chatbot can link to deeper resources or contact human support.

Personality & tone:
  • Friendly, helpful, reassuring — reflecting a DIY homeowner friendly brand.
  • Use plain language (avoid jargon) and quick conversational flow
  • Offer the user clear next steps, e.g., “Would you like me to check availability near your zip code?”

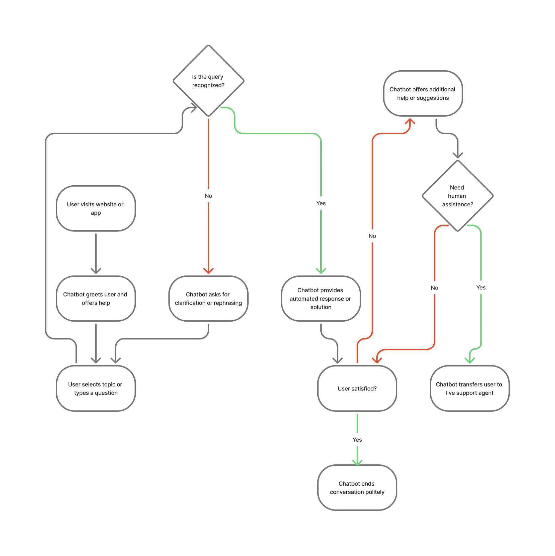
User Flow

  • User lands on Spectracide.com seeking help for a pest/weed issue.
  • Chatbot prompt appears (“Hi! Need help figuring out the right product for your yard?”).
  • The user describes the problem — e.g., “I have ants in my patio area”.
  • Chatbot clarifies: “Thanks. Are there pets or kids around the area? Is it on grass or patio stones?”
  • Based on inputs, chatbot suggests a product: e.g., “You might consider Spectracide Bug Stop® Concentrate, which works on ants on patio surfaces and is safe when used as directed”.
  • Chatbot provides a short set of usage instructions and safety tips.
  • Offer link to product page or local store finder: “Would you like me to check local stock or send you a link to buy online?”
  • Provide option to ask another question (“Need help with something else in your yard?”).
  • Chatbot closes the session politely or hands off to human support if required.
  • Friendly, helpful, reassuring — reflecting a DIY homeowner friendly brand.
  • Use plain language (avoid jargon) and quick conversational flow

Wireframing & Testing

Test with selected users (DIY homeowners) to assess:
  • How easily they describe their problem to the bot.
  • Whether the bot’s suggested product makes sense.
  • Whether they understand the instructions/safety information.
  • How they feel about buying via link/store finder.

Metrics for success:
  • Reduced bounce rate on product pages after chatbot interaction.
  • Increased conversion rate when chatbot is used.
  • Lowered support queries about “which product do I need?”
  • Higher user satisfaction via post-chat feedback (“Did you get what you needed?”).

Outcome & Impact

Expected short‐term outcomes:
  • More engaged users arriving with a clear problem get guided quickly to a solution.
  • Improved conversion (users find product and purchase) and reduced product return or misuse.
  • Reduced simple support queries (“which product do I need?”) freeing up human support resources.

Iteration roadmap:
  • Phase 1: Launch basic bot with top 3 use-cases (e.g., lawn weeds, ants, wasps).
  • Phase 2 (3-6 months): Expand to cover more pests/weeds, integrate store-stock check.
  • Phase 3 (6-12 months): Use analytics to refine conversation flows, add proactive suggestions (“It’s fall — time for crabgrass control”), personalize based on user location/climate.
  • Continuous: Review logs for misunderstood queries, update knowledge base monthly.

Learnings

When launched, the AI chatbot on the Spectracide website, will significantly reduce friction for DIY users who arrive seeking help but may be uncertain about which product to use or how to apply it. The chatbot will serve as a friendly, knowledgeable guide—translating user symptoms into clear solutions and actions—while staying true to Spectracide’s promise of being fast-acting and easy to use. Through thoughtful design, rigorous testing, and ongoing content governance, the chatbot will enhance customer satisfaction, increase product conversions, and lighten the load on support teams. As Spectracide’s product ecosystem and customer needs continue to evolve, the chatbot will grow alongside them, ensuring users always get quick, reliable answers right when they need them.